Finance

仿真中國金(jin)(jin)融(rong)(rong)市場(chang),利用計(ji)算機技術開發虛擬市場(chang)經(jing)濟(ji)環(huan)境(jing),以(yi)(yi)實(shi)(shi)體(ti)項(xiang)目投(tou)(tou)(tou)(tou)(tou)資(zi)(zi)(zi)為目的(de)(de),涵蓋項(xiang)目投(tou)(tou)(tou)(tou)(tou)融(rong)(rong)資(zi)(zi)(zi)決(jue)策(ce)(ce)中涉及(ji)的(de)(de)主要(yao)理論和(he)(he)方(fang)(fang)法,注重理論與實(shi)(shi)際相結(jie)合(he)(he),正確(que)的(de)(de)把(ba)握(wo)金(jin)(jin)融(rong)(rong)決(jue)策(ce)(ce)。通過投(tou)(tou)(tou)(tou)(tou)資(zi)(zi)(zi)決(jue)策(ce)(ce)、不確(que)定性(xing)(xing)分析(xi)(xi)、風險(xian)分析(xi)(xi)、融(rong)(rong)資(zi)(zi)(zi)方(fang)(fang)案的(de)(de)相關分析(xi)(xi)、項(xiang)目評價(jia)以(yi)(yi)及(ji)針對具體(ti)行(xing)業(ye)(ye)的(de)(de)投(tou)(tou)(tou)(tou)(tou)融(rong)(rong)資(zi)(zi)(zi)決(jue)策(ce)(ce),融(rong)(rong)入近年來我國基(ji)(ji)礎設(she)施建設(she)、房地產、公共事業(ye)(ye)項(xiang)目和(he)(he)中外合(he)(he)資(zi)(zi)(zi)項(xiang)目的(de)(de)投(tou)(tou)(tou)(tou)(tou)融(rong)(rong)資(zi)(zi)(zi)決(jue)策(ce)(ce)實(shi)(shi)踐新聞來影響股市、債券(quan)、基(ji)(ji)金(jin)(jin)等(deng)虛擬金(jin)(jin)融(rong)(rong)市場(chang),充分體(ti)現在投(tou)(tou)(tou)(tou)(tou)融(rong)(rong)資(zi)(zi)(zi)決(jue)策(ce)(ce)教學實(shi)(shi)踐領域的(de)(de)前瞻性(xing)(xing)、內容的(de)(de)新穎性(xing)(xing)以(yi)(yi)及(ji)方(fang)(fang)法的(de)(de)實(shi)(shi)用性(xing)(xing)。企業(ye)(ye)投(tou)(tou)(tou)(tou)(tou)融(rong)(rong)資(zi)(zi)(zi)是(shi)企業(ye)(ye)的(de)(de)財務行(xing)為,其決(jue)策(ce)(ce)就是(shi)企業(ye)(ye)的(de)(de)財務戰(zhan)略。本(ben)軟件就是(shi)為了讓(rang)學生(sheng)(sheng)熟悉(xi)銀行(xing)貸款、企業(ye)(ye)間貸款、民間貸款、私募股權、企業(ye)(ye)上市等(deng)融(rong)(rong)資(zi)(zi)(zi)手(shou)段和(he)(he)銀行(xing)存款、債券(quan)、股票、基(ji)(ji)金(jin)(jin)、融(rong)(rong)資(zi)(zi)(zi)融(rong)(rong)券(quan)和(he)(he)房地產投(tou)(tou)(tou)(tou)(tou)資(zi)(zi)(zi)等(deng)投(tou)(tou)(tou)(tou)(tou)資(zi)(zi)(zi)方(fang)(fang)案,熟悉(xi)各種(zhong)投(tou)(tou)(tou)(tou)(tou)資(zi)(zi)(zi)和(he)(he)融(rong)(rong)資(zi)(zi)(zi)方(fang)(fang)案分析(xi)(xi),使學生(sheng)(sheng)更深的(de)(de)理解投(tou)(tou)(tou)(tou)(tou)融(rong)(rong)資(zi)(zi)(zi)各種(zhong)工具的(de)(de)使用。 并(bing)且(qie)通過融(rong)(rong)資(zi)(zi)(zi)和(he)(he)各種(zhong)虛擬經(jing)濟(ji)的(de)(de)投(tou)(tou)(tou)(tou)(tou)資(zi)(zi)(zi),可以(yi)(yi)獲得更多的(de)(de)流動資(zi)(zi)(zi)金(jin)(jin),投(tou)(tou)(tou)(tou)(tou)入到企業(ye)(ye)的(de)(de)實(shi)(shi)體(ti)經(jing)濟(ji)發展中,從而擴大企業(ye)(ye)的(de)(de)整體(ti)規模。
軟件分(fen)為(wei)管理員、教(jiao)(jiao)師和學生三(san)層管理結構。管理員除(chu)管理教(jiao)(jiao)師賬號,還需輔助教(jiao)(jiao)師進行(xing)實驗基(ji)礎數據的(de)(de)設置以(yi)及系(xi)統(tong)的(de)(de)管理維護工作。教(jiao)(jiao)師是實驗的(de)(de)發起者,設置虛擬環境(jing)參數,可實時查(cha)看(kan)學生的(de)(de)實驗情況。
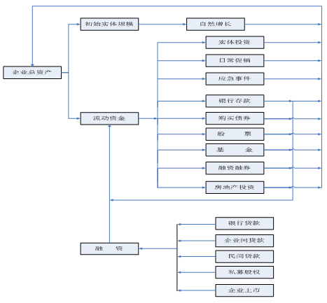
軟件結構圖:
功能模塊:


投(tou)融(rong)(rong)資決策實驗是由學生扮演各種企業(ye),教(jiao)師給定企業(ye)的初始資金(jin),分(fen)(fen)為(wei)固定資產和流(liu)(liu)動資金(jin)兩(liang)部分(fen)(fen),學生可(ke)以合理分(fen)(fen)配(pei)流(liu)(liu)動資金(jin),利用銀行存款、銀行貸(dai)款、債券、股(gu)票(piao)、基金(jin)、融(rong)(rong)資融(rong)(rong)券、房地產、企業(ye)間貸(dai)款、民間貸(dai)款、私募股(gu)權、企業(ye)上(shang)市(shi)等(deng)投(tou)融(rong)(rong)資手段(duan),積(ji)累(lei)實體投(tou)資資金(jin)。

資金流:

1.軟(ruan)件結構簡(jian)單,內容(rong)豐富
系統實訓內(nei)容主要模塊包(bao)(bao)括市場環境(jing)、實體(ti)投(tou)(tou)資(zi)、融(rong)(rong)資(zi)、投(tou)(tou)資(zi)報告(gao)以及財務報告(gao)。通過投(tou)(tou)資(zi)和融(rong)(rong)資(zi)兩類決策(ce)積累(lei)資(zi)金,最終進行(xing)實體(ti)投(tou)(tou)資(zi)。軟(ruan)件中(zhong)(zhong)(zhong)包(bao)(bao)含所有的投(tou)(tou)融(rong)(rong)資(zi)方(fang)法,包(bao)(bao)括:投(tou)(tou)資(zi)中(zhong)(zhong)(zhong)的銀行(xing)貸(dai)款、債權(quan)、股票、基金、融(rong)(rong)資(zi)融(rong)(rong)券、房地(di)產,融(rong)(rong)資(zi)中(zhong)(zhong)(zhong)的銀行(xing)貸(dai)款、企(qi)業間(jian)貸(dai)款、民間(jian)貸(dai)款、私募股權(quan)、企(qi)業上(shang)市。
2.清晰的債(zhai)權、股票、基金走(zou)勢圖
隨著宏(hong)觀因素(su)、交易因素(su)以(yi)及新聞因素(su)的(de)影響,債權(quan)、股票(piao)、基金(jin)的(de)價(jia)格隨之變化。系統根(gen)據內置(zhi)函數顯示債權(quan)、股票(piao)和基金(jin)的(de)周(zhou)期(qi)走勢(shi)圖。通過條件搜索(suo)查看周(zhou)期(qi)走勢(shi)圖,結合影響因素(su)準確的(de)分析變化趨勢(shi)。
3.財務(wu)自動統計
提供財(cai)務(wu)報告模塊(kuai),包含(han)財(cai)務(wu)統(tong)計(ji)、財(cai)務(wu)明細(xi)(xi)、融資(zi)(zi)(zi)明細(xi)(xi)、投(tou)資(zi)(zi)(zi)明細(xi)(xi)。系統(tong)自動(dong)統(tong)計(ji)并顯示財(cai)務(wu)的(de)收支圖、財(cai)務(wu)明細(xi)(xi)、實體資(zi)(zi)(zi)金(jin)(jin)明細(xi)(xi)、流動(dong)資(zi)(zi)(zi)金(jin)(jin)明細(xi)(xi)以及投(tou)融資(zi)(zi)(zi)明細(xi)(xi)。實驗(yan)者可(ke)隨時查看財(cai)務(wu)統(tong)計(ji),便于(yu)掌(zhang)握(wo)資(zi)(zi)(zi)金(jin)(jin)的(de)流入(ru)、流出。
4.注重教學(xue)實踐,仿真市場環境
現(xian)代化(hua)(hua)的教學(xue)方法(fa),將(jiang)所學(xue)的金融知識運(yun)用到模(mo)(mo)擬實(shi)踐(jian)中。通過某種算法(fa)將(jiang)現(xian)實(shi)中各指標(biao)變(bian)(bian)化(hua)(hua)情況模(mo)(mo)擬出來(lai),查(cha)看宏觀指標(biao):GDP增長率(lv)(lv)走(zou)勢(shi)(shi)(shi)圖(tu)、當年利率(lv)(lv)走(zou)勢(shi)(shi)(shi)圖(tu)、通貨膨脹率(lv)(lv)走(zou)勢(shi)(shi)(shi)圖(tu)、信(xin)貸額度調整率(lv)(lv)走(zou)勢(shi)(shi)(shi)圖(tu)、原油價格走(zou)勢(shi)(shi)(shi)圖(tu)、匯率(lv)(lv)走(zou)勢(shi)(shi)(shi)圖(tu)等,讓學(xue)生了解整個市(shi)場環境(jing)的變(bian)(bian)化(hua)(hua)情況。
5.開放(fang)式的管理機(ji)制(zhi)
提供教(jiao)師管理(li)員共同(tong)管理(li)實(shi)驗基礎(chu)數(shu)據,教(jiao)師端可(ke)以手動控(kong)制實(shi)驗的開啟、暫停。實(shi)驗中教(jiao)師可(ke)實(shi)時查(cha)看(kan)實(shi)驗操(cao)作日志(zhi)、得分、企業排(pai)名(ming)等(deng)實(shi)驗相(xiang)關過(guo)程(cheng)數(shu)據。在(zai)實(shi)驗過(guo)程(cheng)中,教(jiao)師可(ke)添加投資(zi)項目(mu)以及審批企業上市實(shi)驗的控(kong)制。