Finance

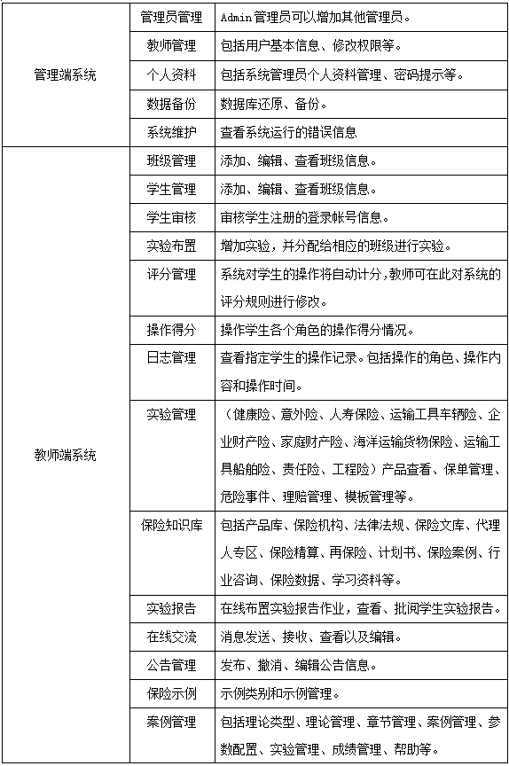
系統能實現的目標和功能
《思沃(wo)保(bao)(bao)(bao)(bao)(bao)(bao)(bao)(bao)險(xian)(xian)(xian)(xian)(xian)(xian)(xian)(xian)實(shi)(shi)(shi)(shi)(shi)(shi)務模(mo)擬(ni)實(shi)(shi)(shi)(shi)(shi)(shi)訓(xun)系統(tong)》用(yong)Browser/Server三層體系結(jie)構,將現行(xing)的(de)(de)人壽(shou)保(bao)(bao)(bao)(bao)(bao)(bao)(bao)(bao)險(xian)(xian)(xian)(xian)(xian)(xian)(xian)(xian)、財(cai)產(chan)(chan)保(bao)(bao)(bao)(bao)(bao)(bao)(bao)(bao)險(xian)(xian)(xian)(xian)(xian)(xian)(xian)(xian)核(he)(he)心業(ye)(ye)(ye)務流程(cheng)和專(zhuan)業(ye)(ye)(ye)知(zhi)(zhi)識有機結(jie)合,締(di)造出一個擬(ni)真的(de)(de)“保(bao)(bao)(bao)(bao)(bao)(bao)(bao)(bao)險(xian)(xian)(xian)(xian)(xian)(xian)(xian)(xian)實(shi)(shi)(shi)(shi)(shi)(shi)務模(mo)擬(ni)實(shi)(shi)(shi)(shi)(shi)(shi)驗(yan)(yan)平臺(tai)(tai)”。實(shi)(shi)(shi)(shi)(shi)(shi)驗(yan)(yan)平臺(tai)(tai)采用(yong)經(jing)典的(de)(de)角色模(mo)擬(ni)方式(shi),通過學(xue)生飾(shi)演客(ke)戶(hu)、保(bao)(bao)(bao)(bao)(bao)(bao)(bao)(bao)險(xian)(xian)(xian)(xian)(xian)(xian)(xian)(xian)代理(li)(li)(li)人、保(bao)(bao)(bao)(bao)(bao)(bao)(bao)(bao)險(xian)(xian)(xian)(xian)(xian)(xian)(xian)(xian)經(jing)紀公(gong)司(si)(si)、人壽(shou)保(bao)(bao)(bao)(bao)(bao)(bao)(bao)(bao)險(xian)(xian)(xian)(xian)(xian)(xian)(xian)(xian)公(gong)司(si)(si)、財(cai)產(chan)(chan)保(bao)(bao)(bao)(bao)(bao)(bao)(bao)(bao)險(xian)(xian)(xian)(xian)(xian)(xian)(xian)(xian)公(gong)司(si)(si)五類角色,分(fen)別進入人壽(shou)保(bao)(bao)(bao)(bao)(bao)(bao)(bao)(bao)險(xian)(xian)(xian)(xian)(xian)(xian)(xian)(xian)實(shi)(shi)(shi)(shi)(shi)(shi)驗(yan)(yan)平臺(tai)(tai)、車輛(liang)運輸險(xian)(xian)(xian)(xian)(xian)(xian)(xian)(xian)實(shi)(shi)(shi)(shi)(shi)(shi)驗(yan)(yan)平臺(tai)(tai)、企業(ye)(ye)(ye)財(cai)產(chan)(chan)險(xian)(xian)(xian)(xian)(xian)(xian)(xian)(xian)實(shi)(shi)(shi)(shi)(shi)(shi)驗(yan)(yan)平臺(tai)(tai)、家庭財(cai)產(chan)(chan)險(xian)(xian)(xian)(xian)(xian)(xian)(xian)(xian)實(shi)(shi)(shi)(shi)(shi)(shi)驗(yan)(yan)平臺(tai)(tai)、工程(cheng)責任險(xian)(xian)(xian)(xian)(xian)(xian)(xian)(xian)實(shi)(shi)(shi)(shi)(shi)(shi)驗(yan)(yan)平臺(tai)(tai)、公(gong)眾責任險(xian)(xian)(xian)(xian)(xian)(xian)(xian)(xian)實(shi)(shi)(shi)(shi)(shi)(shi)驗(yan)(yan)平臺(tai)(tai)、運輸工具船舶險(xian)(xian)(xian)(xian)(xian)(xian)(xian)(xian)實(shi)(shi)(shi)(shi)(shi)(shi)驗(yan)(yan)平臺(tai)(tai)、海洋運輸貨物險(xian)(xian)(xian)(xian)(xian)(xian)(xian)(xian)實(shi)(shi)(shi)(shi)(shi)(shi)驗(yan)(yan)平臺(tai)(tai),操(cao)(cao)練人壽(shou)保(bao)(bao)(bao)(bao)(bao)(bao)(bao)(bao)險(xian)(xian)(xian)(xian)(xian)(xian)(xian)(xian)、財(cai)產(chan)(chan)保(bao)(bao)(bao)(bao)(bao)(bao)(bao)(bao)險(xian)(xian)(xian)(xian)(xian)(xian)(xian)(xian)實(shi)(shi)(shi)(shi)(shi)(shi)踐(jian)(jian)業(ye)(ye)(ye)務。首先由人壽(shou)保(bao)(bao)(bao)(bao)(bao)(bao)(bao)(bao)險(xian)(xian)(xian)(xian)(xian)(xian)(xian)(xian)公(gong)司(si)(si)、財(cai)產(chan)(chan)保(bao)(bao)(bao)(bao)(bao)(bao)(bao)(bao)險(xian)(xian)(xian)(xian)(xian)(xian)(xian)(xian)公(gong)司(si)(si)添加自己所經(jing)營的(de)(de)主(zhu)險(xian)(xian)(xian)(xian)(xian)(xian)(xian)(xian)、附加險(xian)(xian)(xian)(xian)(xian)(xian)(xian)(xian)產(chan)(chan)品(pin),以及相關的(de)(de)費率,由投(tou)保(bao)(bao)(bao)(bao)(bao)(bao)(bao)(bao)客(ke)戶(hu)根據(ju)(ju)險(xian)(xian)(xian)(xian)(xian)(xian)(xian)(xian)種(zhong)的(de)(de)特點、性質,委托保(bao)(bao)(bao)(bao)(bao)(bao)(bao)(bao)險(xian)(xian)(xian)(xian)(xian)(xian)(xian)(xian)代理(li)(li)(li)人或(huo)經(jing)紀公(gong)司(si)(si)進行(xing)投(tou)保(bao)(bao)(bao)(bao)(bao)(bao)(bao)(bao),或(huo)直接(jie)向人壽(shou)保(bao)(bao)(bao)(bao)(bao)(bao)(bao)(bao)險(xian)(xian)(xian)(xian)(xian)(xian)(xian)(xian)公(gong)司(si)(si)、財(cai)產(chan)(chan)保(bao)(bao)(bao)(bao)(bao)(bao)(bao)(bao)險(xian)(xian)(xian)(xian)(xian)(xian)(xian)(xian)公(gong)司(si)(si)投(tou)保(bao)(bao)(bao)(bao)(bao)(bao)(bao)(bao)。保(bao)(bao)(bao)(bao)(bao)(bao)(bao)(bao)險(xian)(xian)(xian)(xian)(xian)(xian)(xian)(xian)公(gong)司(si)(si)接(jie)到客(ke)戶(hu)投(tou)保(bao)(bao)(bao)(bao)(bao)(bao)(bao)(bao)單之后(hou),根據(ju)(ju)投(tou)保(bao)(bao)(bao)(bao)(bao)(bao)(bao)(bao)險(xian)(xian)(xian)(xian)(xian)(xian)(xian)(xian)種(zhong)的(de)(de)不同,進行(xing)投(tou)保(bao)(bao)(bao)(bao)(bao)(bao)(bao)(bao)管(guan)理(li)(li)(li)。通過一系列、多流程(cheng)操(cao)(cao)作,使學(xue)生真正學(xue)習(xi)到保(bao)(bao)(bao)(bao)(bao)(bao)(bao)(bao)險(xian)(xian)(xian)(xian)(xian)(xian)(xian)(xian)實(shi)(shi)(shi)(shi)(shi)(shi)務中的(de)(de)保(bao)(bao)(bao)(bao)(bao)(bao)(bao)(bao)險(xian)(xian)(xian)(xian)(xian)(xian)(xian)(xian)代理(li)(li)(li)、投(tou)保(bao)(bao)(bao)(bao)(bao)(bao)(bao)(bao)、承保(bao)(bao)(bao)(bao)(bao)(bao)(bao)(bao)、核(he)(he)保(bao)(bao)(bao)(bao)(bao)(bao)(bao)(bao)、變(bian)更、理(li)(li)(li)賠、核(he)(he)賠等核(he)(he)心流程(cheng)。軟(ruan)件既支持學(xue)生一人分(fen)飾(shi)客(ke)戶(hu)、保(bao)(bao)(bao)(bao)(bao)(bao)(bao)(bao)險(xian)(xian)(xian)(xian)(xian)(xian)(xian)(xian)代理(li)(li)(li)人、保(bao)(bao)(bao)(bao)(bao)(bao)(bao)(bao)險(xian)(xian)(xian)(xian)(xian)(xian)(xian)(xian)經(jing)紀公(gong)司(si)(si)、人壽(shou)保(bao)(bao)(bao)(bao)(bao)(bao)(bao)(bao)險(xian)(xian)(xian)(xian)(xian)(xian)(xian)(xian)公(gong)司(si)(si)、財(cai)產(chan)(chan)保(bao)(bao)(bao)(bao)(bao)(bao)(bao)(bao)險(xian)(xian)(xian)(xian)(xian)(xian)(xian)(xian)公(gong)司(si)(si)五類角色來完成保(bao)(bao)(bao)(bao)(bao)(bao)(bao)(bao)險(xian)(xian)(xian)(xian)(xian)(xian)(xian)(xian)實(shi)(shi)(shi)(shi)(shi)(shi)驗(yan)(yan),也(ye)支持由同一班級中的(de)(de)學(xue)生組成實(shi)(shi)(shi)(shi)(shi)(shi)驗(yan)(yan)小組,以相互協作或(huo)競爭的(de)(de)方式(shi)來完成實(shi)(shi)(shi)(shi)(shi)(shi)驗(yan)(yan)。同時,學(xue)生通過參加保(bao)(bao)(bao)(bao)(bao)(bao)(bao)(bao)險(xian)(xian)(xian)(xian)(xian)(xian)(xian)(xian)知(zhi)(zhi)識在線考試(shi),瀏覽(lan)、學(xue)習(xi)保(bao)(bao)(bao)(bao)(bao)(bao)(bao)(bao)險(xian)(xian)(xian)(xian)(xian)(xian)(xian)(xian)知(zhi)(zhi)識庫內容,撰寫實(shi)(shi)(shi)(shi)(shi)(shi)驗(yan)(yan)報告,分(fen)析研究保(bao)(bao)(bao)(bao)(bao)(bao)(bao)(bao)險(xian)(xian)(xian)(xian)(xian)(xian)(xian)(xian)案(an)例等,全方位提升保(bao)(bao)(bao)(bao)(bao)(bao)(bao)(bao)險(xian)(xian)(xian)(xian)(xian)(xian)(xian)(xian)專(zhuan)業(ye)(ye)(ye)理(li)(li)(li)論(lun)(lun)知(zhi)(zhi)識,真正使學(xue)生通過使用(yong)軟(ruan)件,達到實(shi)(shi)(shi)(shi)(shi)(shi)踐(jian)(jian)與理(li)(li)(li)論(lun)(lun)俱提高的(de)(de)效(xiao)果,高度、全面地把(ba)握保(bao)(bao)(bao)(bao)(bao)(bao)(bao)(bao)險(xian)(xian)(xian)(xian)(xian)(xian)(xian)(xian)業(ye)(ye)(ye)務流程(cheng),具備現代化(hua)保(bao)(bao)(bao)(bao)(bao)(bao)(bao)(bao)險(xian)(xian)(xian)(xian)(xian)(xian)(xian)(xian)從業(ye)(ye)(ye)人員應有的(de)(de)知(zhi)(zhi)識結(jie)構,增(zeng)強學(xue)生的(de)(de)社會就業(ye)(ye)(ye)競爭力。




三、軟(ruan)件特點及優勢
1、全面的保(bao)險作業(ye)流(liu)程
學生通過飾演保(bao)(bao)險(xian)業(ye)務(wu)(wu)流程(cheng)中的(de)(de)(de)客(ke)戶、代理人(ren)、經紀公司(si)、人(ren)壽(shou)保(bao)(bao)險(xian)公司(si)、財產(chan)(chan)保(bao)(bao)險(xian)公司(si)五種角色,進入“人(ren)壽(shou)保(bao)(bao)險(xian)”和“財產(chan)(chan)保(bao)(bao)險(xian)”實(shi)踐平臺,從展業(ye)投保(bao)(bao)環節(jie)開始,至索(suo)賠理賠為止,全(quan)面(mian)操(cao)練保(bao)(bao)險(xian)核(he)心業(ye)務(wu)(wu)中的(de)(de)(de)投保(bao)(bao)、承(cheng)保(bao)(bao)、核(he)保(bao)(bao)、變(bian)更(geng)、理賠、核(he)賠等流程(cheng),使學生的(de)(de)(de)知(zhi)識結構(gou)提升,彌補實(shi)踐業(ye)務(wu)(wu)操(cao)作的(de)(de)(de)缺乏,實(shi)現對人(ren)壽(shou)保(bao)(bao)險(xian)、運(yun)輸(shu)(shu)工具車輛險(xian)、企業(ye)財產(chan)(chan)險(xian)、家庭財產(chan)(chan)險(xian)、海洋(yang)運(yun)輸(shu)(shu)貨物保(bao)(bao)險(xian)、運(yun)輸(shu)(shu)工具船舶險(xian)、責任險(xian)、工程(cheng)險(xian)的(de)(de)(de)熟悉、掌(zhang)握(wo),對保(bao)(bao)險(xian)業(ye)務(wu)(wu)的(de)(de)(de)主要工作流程(cheng)有一個清晰的(de)(de)(de)輪(lun)廓,為學以(yi)致(zhi)用打下堅固的(de)(de)(de)基礎。

2、規范的保(bao)險承(cheng)保(bao)單證及(ji)保(bao)險理賠單證
以優秀保(bao)(bao)(bao)險(xian)(xian)公司(si)人壽險(xian)(xian)和(he)財產險(xian)(xian)業(ye)務單(dan)證(zheng)的樣式(shi)、欄目、內容(rong)、大小等為依據,100%模擬(ni)仿真,有(you)效(xiao)確(que)保(bao)(bao)(bao)系(xi)統(tong)中保(bao)(bao)(bao)險(xian)(xian)承保(bao)(bao)(bao)單(dan)證(zheng)及(ji)保(bao)(bao)(bao)險(xian)(xian)理(li)賠(pei)單(dan)證(zheng)的真實性(xing)、完整性(xing)。學生通過(guo)操(cao)練(lian)單(dan)證(zheng)在各項保(bao)(bao)(bao)險(xian)(xian)業(ye)務的應用方法,熟練(lian)掌握保(bao)(bao)(bao)險(xian)(xian)承保(bao)(bao)(bao)及(ji)理(li)賠(pei)單(dan)證(zheng)的填制(zhi),貼近與保(bao)(bao)(bao)險(xian)(xian)公司(si)的距(ju)離。,同時(shi),系(xi)統(tong)內含強大的報表管理(li)功能,方便教師、學生查詢和(he)匯總數據,十分(fen)方便、快捷。

3、豐富、專業的知識庫(ku)
理(li)(li)(li)(li)論知識學(xue)(xue)習平臺,為教師的(de)教學(xue)(xue)和學(xue)(xue)生的(de)學(xue)(xue)習提供了支持。我們(men)參考高校保(bao)(bao)險(xian)(xian)類(lei)專業(ye)教材,通過產品庫、保(bao)(bao)險(xian)(xian)機構(gou)、法(fa)(fa)律法(fa)(fa)規、保(bao)(bao)險(xian)(xian)文庫、代理(li)(li)(li)(li)人(ren)專區、保(bao)(bao)險(xian)(xian)精算、再保(bao)(bao)險(xian)(xian)、計(ji)劃書(shu)、保(bao)(bao)險(xian)(xian)案例、行業(ye)咨詢、保(bao)(bao)險(xian)(xian)數據、學(xue)(xue)習資(zi)料十二(er)個(ge)目錄,集中收錄了與保(bao)(bao)險(xian)(xian)學(xue)(xue)原理(li)(li)(li)(li)、財產保(bao)(bao)險(xian)(xian)學(xue)(xue)、人(ren)身保(bao)(bao)險(xian)(xian)實務、保(bao)(bao)險(xian)(xian)企業(ye)經營(ying)管(guan)理(li)(li)(li)(li)學(xue)(xue)、保(bao)(bao)險(xian)(xian)核保(bao)(bao)核賠相關的(de)資(zi)料,供學(xue)(xue)生參
4、人性(xing)化設計理(li)念
系統界面美觀,使(shi)用動畫和三維(wei)立體(ti)效果(guo),模仿保險(xian)公司的(de)工(gong)作場景(jing),使(shi)各(ge)個部門的(de)工(gong)作一(yi)目了然,生(sheng)動形象(xiang)。
業務操作簡單,操作流程清晰明(ming)了(le),同時還(huan)具有智(zhi)能(neng)化錯(cuo)誤提示、操作流程控制等功能(neng),幫助學(xue)生盡快了(le)解軟件各模塊(kuai)功能(neng)及操作方(fang)法,易學(xue)易懂,即使不需培訓也能(neng)很快掌握軟件的使用方(fang)法。
5、數據備份與恢復機制
系(xi)統(tong)內置數(shu)據(ju)(ju)備(bei)(bei)份(fen)與恢(hui)復接(jie)口(kou),為系(xi)統(tong)數(shu)據(ju)(ju)的安全性提供了可靠(kao)的保(bao)障。系(xi)統(tong)管理員通過打(da)開數(shu)據(ju)(ju)備(bei)(bei)份(fen)與恢(hui)復操(cao)作頁面(mian),進(jin)行數(shu)據(ju)(ju)庫連接(jie)測試(shi)、數(shu)據(ju)(ju)庫還(huan)原、數(shu)據(ju)(ju)庫備(bei)(bei)份(fen)操(cao)作。